Please read the information below if you are having issues with an item or service purchased from us. If you are considering returning an item to us, the following information may prevent you from unnecessarily returning an item, and thus potentially incurring charges.
1. Repaired or Exchange Items
As we work down to individual component level and we test all unit functions fully, returns to Apuljack Electronics are very rare. If there is a problem with the items or services that we have provided, we offer a ‘no quibble’ returns policy and will provide you a solution free of charge. However, if the item passes a full lab test, and is deemed No Fault Found (NFF) by our technicians, or has been damaged by incorrect use/used out of specification, then we may charge a testing and/or repair fee.
Returned items are on a ‘Return to Base’ basis and the sender is responsible for the cost of return shipping. We will, in rare cases, refund reasonable return shipping costs IF the item is covered under warranty.
Please read the important information below BEFORE you consider a return:-
1.1 Before sending in your item
PLEASE CONSIDER THE FACTS BELOW:-
- We fully test every repaired and refurbished unit before it leaves us.
- Over 95% of customer returns we receive are fully working No Fault Found (NFF) items
- If we retest your item and determin that it is NFF – we will charge an Assessment & Analysis fee of at least £59 (exVAT and return shipping).
- In many cases, the issue that caused the failure of your units in the first place may still be present in your vehicle, or may have damaged other parts of your system that are preventing the system working correctly.
- Please be aware that you will have only sent us a few parts of your entire electrical system and all components of this system need to be in working order for all functions to operate.
- Electronics systems are often more complex than they appear and problems that, for example, present on the control panel are often caused by issues in a different unit/elsewhere in the vehicle
- Often the issue can be as simple as a blown fuse or loose wire – many of which are not in normal/obvious places. Please refer to your vehicle manual for more information
- To avoid being charged a testing fee, we suggest you contact our technical support team for free advice. Often they will direct you to take measurements or investigate possible causes to avoid the item needed to be returned.
- If you are not confident or unable to carry out the advised measuring/testing then we advise employing your local dealership, workshop or mobile engineer to assist.
1.2 What to do if your item is not fully working
If you have received your item back and it is not working or partly working then we suggest you do the following:
- Check all fuses – there are often other fuses in the system that you may not be aware of. These fuses can be located near to the leisure/starter battery battery and/or in-line within the vehicle wiring loom.
- Check all contacts/crimps/pins are clean of corrosion/tarnishing and are properly seated into their connector housings. Also check each wire to the connector is securely attached.
- Check your battery voltages are above 12.5V – many systems will not switch on if the battery voltage is too low.
- Email our technical support team for advice on what measurements to take to diagnose the faults
- Please be aware that some essential measurements may require a basic multimeter to perform
1.3 How to return a repaired or exchanged item to us
After reading and understanding the above, if you require to send the item to us, then please follow the below procedure and timeline:
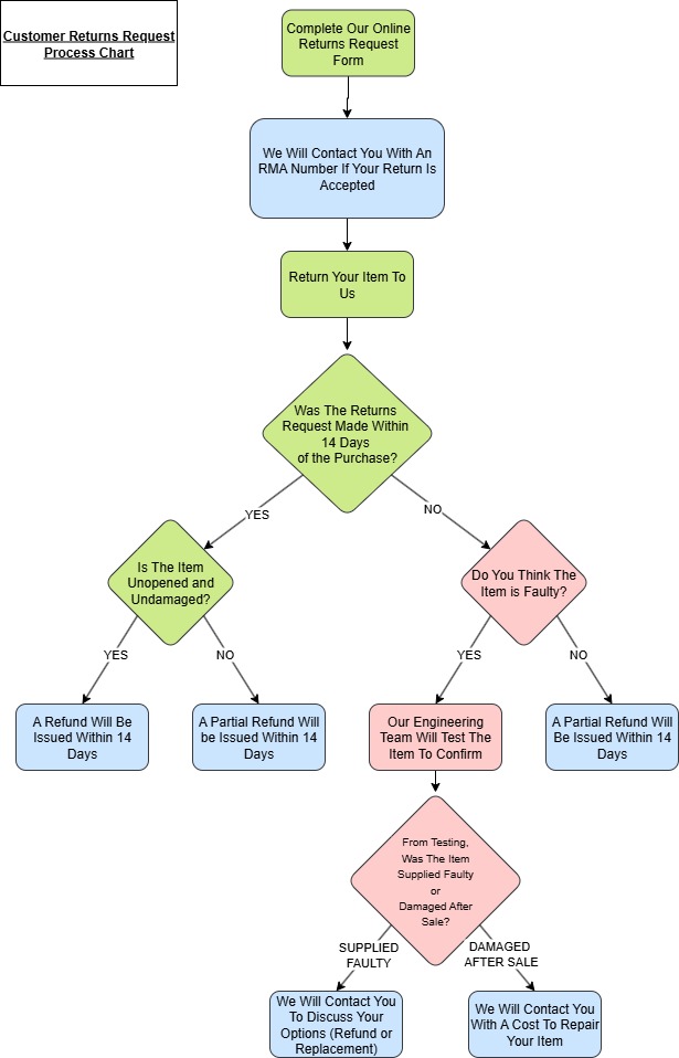
- Complete our RMA Request form here.
- We will assess your request and respond accordingly.
- If your request is approved, you will receive an RMA number and printable address label via email. Please do not send in any item without an RMA number – please reference this RMA number when contacting us to track the progress of the RMA.
- Appropriately package the item up, using bubblewrap or other protective packaging if required
- Please ensure you attach the RMA address label to the outside of the package. Failure to do so may significantly delay the processing of your RMA
- Ship the item to us using your preferred method of shipping
- Once your package is recieved it will go to our engineering labs for testing.
- The technicians will assess your unit, taking into account your completed RMA Request form details and previous information on any completed orders pertaining to the unit.
2. New Items
For your protection, the Consumer Rights Act 2015 (superseding the Sale of Goods act 1979) and Distance Selling Rules cover new items as below:
2.1 Non-Stocked/Special order and Exchange items
Items that are ‘special order’ (not stocked), ‘custom made’ or of proprietary design are not refundable. If they are faulty, we may offer a repair at our discretion. If the item is not repairable then we will return the item to the manufacturer for a refund or repair at their discretion. Note, the timescales involved with this process can be extensive as many manufacturers are based over-seas.
Any items purchased as an “exchange” are non-refundable and non-returnable. This is due to the nature of the exchange process. Once your old unit has been accepted for exchange it is likely to have been repaired and sold on to another customer within a matter of days.
2.2 Items returned within 14 days of purchase date
Under the distance selling rules you are able to return items within 14 days of the date of purchase and receive a full refund. Note that the refund does not include any additional shipping cost above the cheapest shipping option available at time of purchase. Refunds will be made within 14 days of return. Unless the item has been provided in a faulty state (as confirmed by our technicians) shipping back to Apuljack Electronics is NOT refunded. Return shipping will need to be paid by the customer. Return shipping will ONLY be refunded if Apujack Electronics determine that the unit was supplied faulty, and has not been misused and/or damaged after sale. This return policy ONLY applies to internet or phone orders – sales where the customer visits our premises are NOT covered by these laws.
2.3 Items returned beyond 14 days of purchase date
Items outside the 14 day window are NOT refundable. Apuljack Electronics may accept an item for refund at their absolute discretion but a restocking fee may be charged of up to 20% of the original invoice value.
In all cases, returns must be in ‘as new’ condition; fully working, unmodified and in a re-saleable condition including all packaging.
2.4 How to return a purchased item
Follow the same process as in 1.3 above, ensuring that you indicate if the item is within or outside the 14 day window.
3. Services
Any purchase that involves services including hourly rate charges, in-vehicle diagnostics and/or repair, or general labour is NOT refundable under any circumstances.
Please see below flow-chart for more information about our returns process:


